跳到主要內容區
您的瀏覽器不支援JavaScript功能,若網頁功能無法正常使用時,請開啟瀏覽器JavaScript狀態
天主教文興高級中學全球資訊網
漢堡鈕選單
回首頁
舊站
招生資訊
招生訊息
升學榜單
校外榮譽榜
校內榮譽榜
溫馨簡介
創辦人
簡史
校徽
校訓
校歌
交通路線
辦學成果
分機表
行政單位
校長室
教務處
學務處
輔導室
總務處
教學資源中心
人事室
會計室
教學單位
數位學習
eeclass
classroom
因材網
ALEAD365
教育雲電子書
數位精進方案
生生用平板專區
自主學習平台
資訊與圖書平台
校務系統
點名系統
高中校務系統
國中校務系統
自主學習系統
學習歷程系統
獎懲系統
教學評量系統
缺點查詢系統
全校選社系統
財會系統
資源預約查詢
資訊設備報修
電子公文
升學資訊
國中升學資訊
高中升學資訊
高職升學資訊
國外升學資訊
Fans專頁
溫馨Fans專頁
校友會
行事曆
資源預約
教務資訊
文興高中課程計畫平台
課程諮詢平台
彰化縣教育處
彰化縣國民中小學課程計畫平台
彰化縣教師公開授課資訊系統
首頁
總務處
校車組
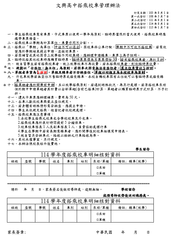
114文興高中搭乘校車管理辦法
瀏覽數:
友善列印
分享
Close (Esc)
Share
Toggle fullscreen
Zoom in/out
Previous (arrow left)
Next (arrow right)